ESTUDIAN CRÁNEO DE TORTUGA DE 95 MILLONES DE AÑOS
ES EL PRIMER FÓSIL DE CRÁNEO DE TORTUGA ENCONTRADO EN EL SITIO PALEONTOLÓGICO DE LA BUITRERA, EN LA PATAGONIA ARGENTINA.
Los restos del cráneo de tortuga deslumbraron a los científicos por la calidad de la preservación del cráneo, que se encuentra entre los mejor conservados en todo el mundo, informó la Universidad Nacional de La Matanza (UNLaM).
Esta nueva especie se suma a los diversos descubrimientos en esta misma zona.
El descubrimiento del cráneo de tortuga casi completo se realizó en 2015 por un paleontólogo que se lo encontró de manera imprevista mientras caminaba por el Cañadón de las Tortugas, un espacio dentro del destacado sitio paleontológico de La Buitrera, una localidad fosilífera situada cerca de Cerro Policía, en el noroeste de Río Negro, a unos mil 300 kilómetros de Buenos Aires.
«Desde entonces, se realizó un proceso de preparación, estudio y detalle del material que se encontró y el descubrimiento salió publicado recientemente en la revista científica Journal of Systematic Paleontology«, dijo a Sputnik el doctor en ciencias biológicas Ignacio Maniel, principal autor del trabajo académico.
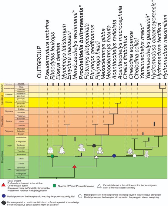
Por otra parte, Maniel, investigador del Consejo Nacional de Investigación Científica y Técnica (Conicet) del Instituto de Evolución, Ecología Histórica y Medio Ambiente (Idevea), dijo que la nueva especie fue bautizada Prochelidella buitreraensis, refiriéndose al lugar donde fue encontrado.
- Prochelidella es un género extinto de tortugas de agua dulce, del período Cretácico de la Patagonia.
- Su existencia data de hace aproximadamente 95 millones de años.
- Tienen la característica de ser pequeñas, de 25 a 30 centímetros de largo y con una morfología particular en el caparazón que hace distintivo.
ENCUENTRAN EL FÓSIL DE ESCORPIÓN MÁS ANTIGUO DEL LINAJE ARÁCNIDO
Maniel describió que encontrar una tortuga con un cráneo es un hallazgo extraordinario porque, en general, las cabezas son arrastradas por el agua después de la descomposición.
Los restos de la concha, las vértebras y las extremidades que se encuentran al lado del cráneo nos permitieron determinar que es este género muy típico el que habitó la región más austral del continente americano en un rango de aproximadamente 110 y 90 millones de años.
Desde que el sitio de La Buitrera comenzó a estudiarse en 1999, se han encontrado otros especímenes de estas tortugas, pero este es el primero con cabeza, que también está especialmente bien conservado a pesar del paso de los milenios.
Los Chelids, o tortugas de agua dulce, no tienen muchos restos craneales en el registro fósil, solo unos pocos en Australia y aquí en América del Sur. «Este cráneo es muy completo, solo carece de una región anterior muy pequeña y proporcionó mucha información para comprender la evolución de estos animales», explicó el biólogo.
We share the recently published work in @JournalSystPal led by a @PaleontologiaR team on a new species of #turtle called Prochelidella buitreraensis based on very complete remains of a skull and a #skeleton.
Tortugas de agua dulce
Dentro de las tortugas de aguas dulces, hay dos grandes grupos, clasificados de acuerdo a su modo de ocultar la cabeza: Las criptodiras (las que retraen el cuello directamente hacia dentro, como nuestra conocida tortuga de tierra), y las pleurodiras(aquellas que retraen el cuello lateralmente).
Hoy, las pleurodiras se agrupan en tres grandes familias: Pelomedúsidas (que hoy viven en África), Podocnemídidas (que hoy viven en Madagascar) y las Quélidas, de Sudamérica y Australia.
Asimismo, el sitio fósil de La Buitrera es objeto de estudios paleontológicos y geológicos desde 1999 y ha permitido el descubrimiento de una gran cantidad de especies del pasado, incluidos:
- Dinosaurios carnívoros y herbívoros
- Cocodrilos
- Sphenodon
- Lagartos
- Mamíferos de hocico largo
- Pez pulmonado
¿Por qué es importante?
Las tortugas quélidas viven hoy en nuestros grandes ríos y lagunas. Son muy pretensiosas en cuanto a sus requerimientos ambientales.
Finalmente, el hallarlas nos dice mucho acerca de las características del ambiente en La Buitrera. Además, la anatomía de Prochelidella nos muestra cómo evolucionó el cráneo de estas tortugas a lo largo de los últimos 100 millones de años.

